Skip to main content
Procore

Workflows

RFI

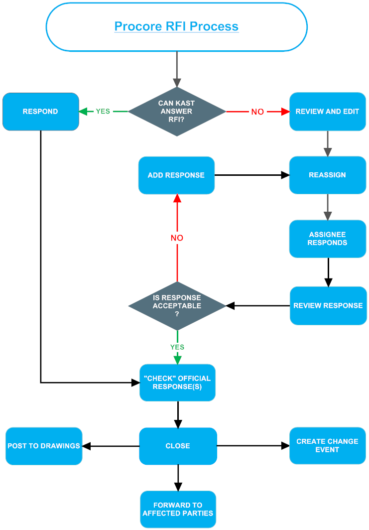
181211 - RFI FLOW.pngRespond to an RFI Mod 6 - Respond to RFI KAST Add Response Mod 6 Section 13 Review Response-Mod 6 Section 13 Reassign review and edit Official Response Close RFI Link to Drawings Create Change Event Email

 

SUBMITTALS

171008_-__Submittal_Process_2 .png

DRAWING REVISION 

180530 Drawing Revisions.png

Change Events

diagram-change-events-2tier.pngCreate Change event RFQ's PCO CCO PCCO